附近叫服务小姐怎么叫,24小时空降联系方式,全国空降24小时免费,全国广州24小时品茶群

政策发布

一周要闻回顾 行业政策(2020年6月22日-6月28日)

时间: 2020-06-30 20:04      来源:
作者:汽车市场研究分会


  • 关于修改《乘用车企业平均燃料消耗量与新能源汽车积分并行管理办法》的决定

  • 关于征求《在用机动车排放检验信息系统及联网规范(征求意见稿)》等两项征求稿意见的函

  • 关于规范装备“可提升桥”的货车及半挂车产品准入的通知

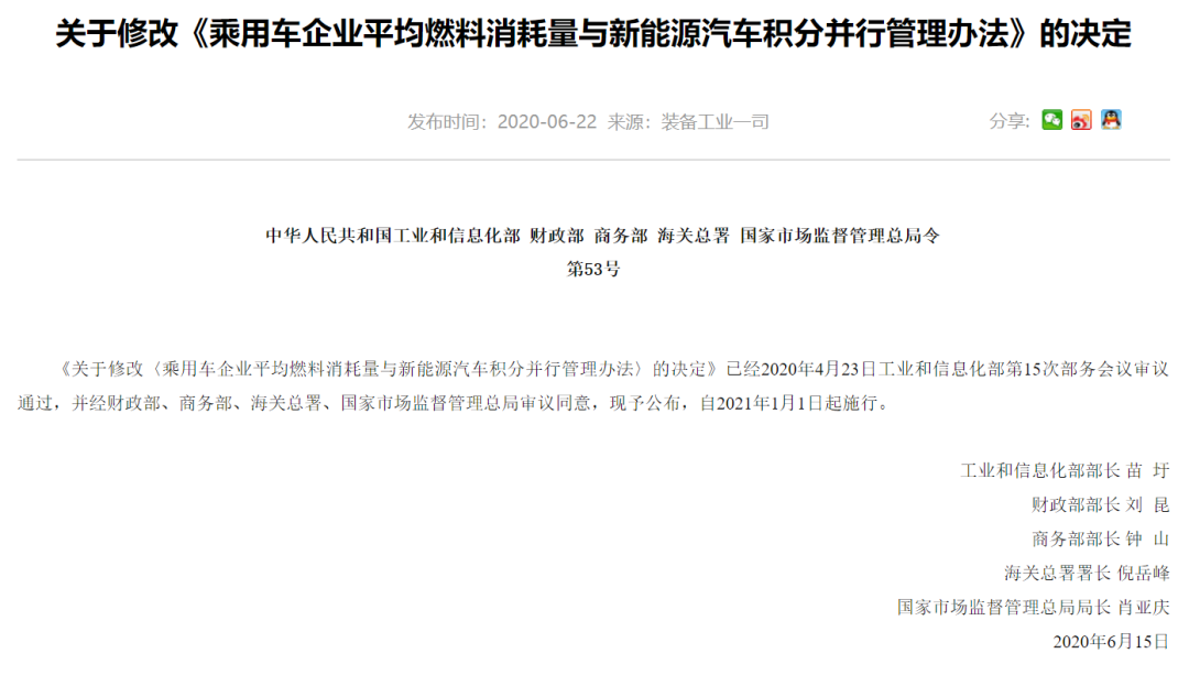
关于修改《乘用车企业平均燃料消耗量与新能源汽车积分并行管理办法》的决定

image.png

6月22日,工业和信息化部网站公布工业和信息化部等五部委第53号令“关于修改《乘用车企业平均燃料消耗量与新能源汽车积分并行管理办法》的决定”。

第53号令称,《关于修改〈乘用车企业平均燃料消耗量与新能源汽车积分并行管理办法〉的决定》已经2020年4月23日工业和信息化部第15次部务会议审议通过,并经财政部、商务部、海关总署、国家市场监督管理总局审议同意,现予公布,自2021年1月1日起施行。

此次《积分办法》修改明确了2021-2023年新能源汽车积分比例要求,分别为14%、16%、18%。此外,《积分办法》修改的主要内容主要有以下几项:

一是增加了引导传统乘用车节能的措施。为引导企业加大节能技术研发投入,《决定》对生产/供应低油耗车型的企业在核算新能源汽车积分达标值时给予核算优惠,考虑到随着油耗达标要求逐年加严,符合低油耗标准的车型技术难度和成本逐步增大的实际情况,2021至2023年逐步提高低油耗车型核算优惠力度,从0.5倍、0.3倍逐步过渡到0.2倍。

二是完善了新能源汽车积分灵活性措施。为降低积分供需失衡风险、保障积分价格,《决定》建立了企业传统能源乘用车节能水平与新能源汽车正积分结转的关联机制,企业传统能源乘用车燃料消耗量达到一定水平的,其新能源汽车正积分可按照50%的比例向后结转。

三是丰富了关联企业的认定条件。允许同一外方母公司旗下的合资企业间、国内汽车企业与其持股的境外生产企业所对应的授权进口供应企业间转让平均燃料消耗量积分。

四是将燃用醇醚燃料的乘用车纳入核算范围,对具备节能减排优势的车型给予核算优惠。

另外,此次修改新增了可以根据汽车行业发展情况决定延长抵偿期限等规定,后续将根据疫情影响情况,研究提出有关调整政策,在充分听取行业企业意见的基础上,按程序发布实施。

《积分办法》实施过程中,出现了积分供大于求、积分价格偏低,对新能源汽车产业发展引导力度不够的情况,此次《积分办法》修改充分考虑了这一情况,发布实施后,随着新能源汽车积分比例强制考核纳入、油耗要求进一步加严,积分市场供大于求情况将显著改善,交易价格也将充分体现市场价值,激发行业发展节能与新能源汽车发展的活力。对此,大多数企业已有预期,认为《积分办法》促进节能与新能源汽车产业发展的市场化调节作用也会显著增强。(来源:工业和信息化部)

关于征求《在用机动车排放检验信息系统及联网规范(征求意见稿)》等两项征求稿意见的函

image.png
6月22日,中国汽车工业协会印发“关于征求《在用机动车排放检验信息系统及联网规范(征求意见稿)》等两项征求稿意见的函”。

函件称,为贯彻《中华人民共和国环境保护法》、《中华人民共和国大气污染防治法》,规范在用机动车排放检验信息系统及联网工作,防治大气污染,保障人体健康,生态环境部组织编制了《在用机动车排放检验信息系统及联网规范》和《甲醇汽车非常规污染物排放测量方法》两项意见征求稿,开始征求行业意见。

为有效反馈行业企业意见诉求,中国汽车工业协会现组织研究意见征求稿,请贵企业认真研究文件要求,结合自身实际情况提出意见和建议,并于2020年7月3日下班前反馈到协会,我会将根据企业反馈意见持续与部委沟通交流。

《在用机动车排放检验信息系统及联网规范》标准是为贯彻实施《汽油车污染物排放限值及测量方法(双怠速及简易工况法)》( GB 18285 20 18 )、《柴油车污染物排放限值及测量方法(自由加速法及加载减速法)》( GB 3847 20 18 ),明确标准中有关数据上报的规范要求等内容。

本标准适用于开展在用机动车排放检验的各级单位与生态环境部门实现数据联网、数据交换,以及各类机动车排放检验联网系统的建设和应用。标准适用于新车注册登记检验、在用汽车定期排放检验和在用汽车监督抽测等环节。

《甲醇汽车非常规污染物排放测量方法》标准规定了燃用甲醇燃料的轻型汽车、重型发动机和汽车,包括使用甲醇单一燃料和甲醇—柴油双燃料的发动机和汽车排气中甲醛和甲醇的测量方法。(来源:中国汽车工业协会)

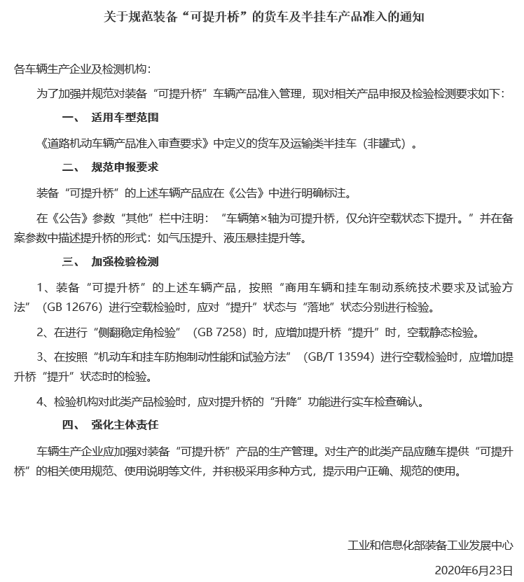
关于规范装备“可提升桥”的货车及半挂车产品准入的通知

image.png
6月23日,工业和信息化部装备工业发展中心印发《关于规范装备“可提升桥”的货车及半挂车产品准入的通知》。

通知称,为了加强并规范对装备“可提升桥”车辆产品准入管理,现对相关产品申报及检验检测要求如下:


一、 适用车型范围


《道路机动车辆产品准入审查要求》中定义的货车及运输类半挂车(非罐式)。


二、 规范申报要求


装备“可提升桥”的上述车辆产品应在《公告》中进行明确标注。

在《公告》参数“其他”栏中注明:“车辆第×轴为可提升桥,仅允许空载状态下提升?!辈⒃诒赴覆问忻枋鎏嵘诺男问剑喝缙固嵘⒁貉剐姨嵘?。


三、 加强检验检测


1、装备“可提升桥”的上述车辆产品,按照“商用车辆和挂车制动系统技术要求及试验方法”(GB 12676)进行空载检验时,应对“提升”状态与“落地”状态分别进行检验。

2、在进行“侧翻稳定角检验”(GB 7258)时,应增加提升桥“提升”时,空载静态检验。

3、在按照“机动车和挂车防抱制动性能和试验方法”(GB/T 13594)进行空载检验时,应增加提升桥“提升”状态时的检验。

4、检验机构对此类产品检验时,应对提升桥的“升降”功能进行实车检查确认。

四、 强化主体责任

车辆生产企业应加强对装备“可提升桥”产品的生产管理。对生产的此类产品应随车提供“可提升桥”的相关使用规范、使用说明等文件,并积极采用多种方式,提示用户正确、规范的使用。(来源:工业和信息化部装备工业发展中心)